調升容積率降低居住品質?估價師提「1建議」換容獎:符合都更初衷

好房News
20 天前

快訊/有大亮點!中央社宅7案、10/27正式受理招租

好房News
28 天前

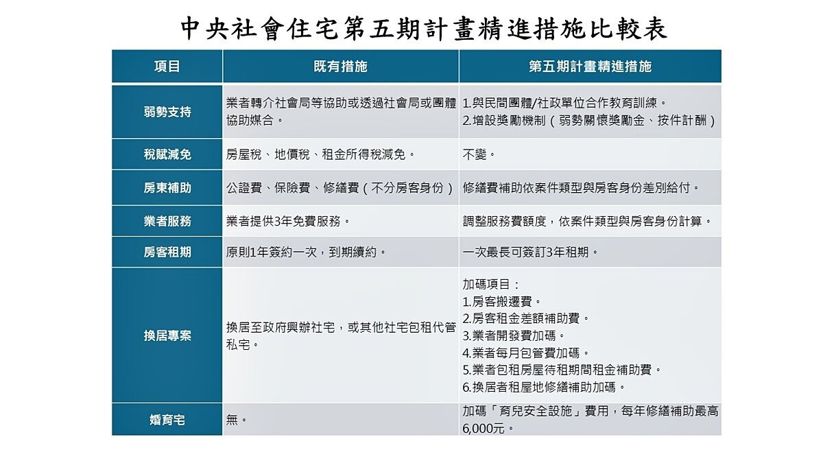
快訊/社宅包租代管第五期計畫正式啟動 聚焦提升弱勢、婚育家庭租屋協助

好房News
42 天前

快訊/包租代管第五期來了!婚育宅也納入 將於10月1日啟動計畫

好房News
50 天前

連公公都認不合理!強勢婆婆「有條件」贊助頭期款 網看傻:只是找麻煩

好房News
61 天前

「婚育宅」蠻好的!估價師:小心《租賃條例》修法 房東3年必趕人漲租

好房News
62 天前

最新/青年真的敢婚、敢生了?「婚育宅」補貼內容曝、釋出可破萬戶

好房News
63 天前

年輕人接受先不買房「更願生小孩」?專家揭2大政策誘因:具帶頭效果

好房News
164 天前

「婚育宅」救得了少子化?專家搖頭…反觀南韓做對什麼救了生育率

好房News
165 天前

最新/危老條例2026提修法版本!社宅朝多元興辦 「婚育宅」積極規劃

好房News
175 天前

「婚育宅」年輕人不買單?專家:應保證租約20年

好房News
175 天前